izvor: vijesti.me
Apelacioni sud je ukinuo pritvor Rajku Kuljači, Đorđu Pinjatiću i Draganu Maroviću, ekskluzivno saznaju Vijesti.
Nakon izlaska iz zatvara Kuljača, Pinjatić i Marović su novinaru Vijesti rekli da se ne osjećaju krivim i da vjeruju u nezavisno pravosuđe kao i u dražavu, a da će svoju odbranu dati na sudu.
Smatraju da produženje pritvora nakon podnošenja optužnice nije bilo opravdano.
Dragan Marović je iz ZIKS-a izašao u bermudama i bijelom dresu, sa kesom u rukama.
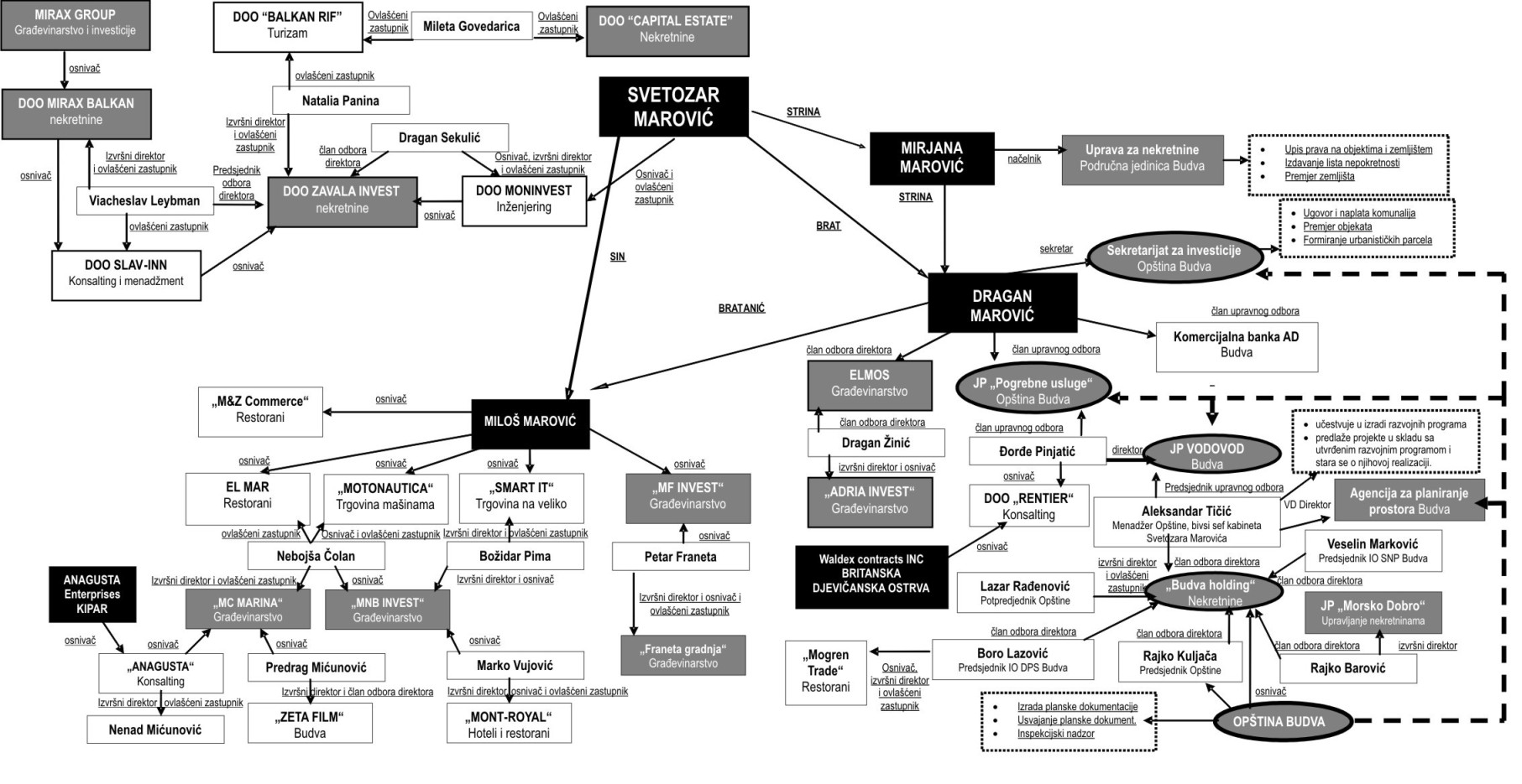
Vrhovno državno tužilaštvo podiglo je 22. marta optužnicu protiv Kuljače, Marovića i još devet osoba zbog krivičnog djela zloupotrebe službenog položaja u slučaju Zavala.
Optuženi su i Đorđe J. Pinjatić, Dragan S. Žinić, Slobodan Š. Đurović, Stevan Đ. Vučetić, Sreten N. Tomović, Novak P. Stanojević, Marko S. Kaloštro, zbog zloupotrebe službenog položaja pomaganjem, Dragan M. Sekulić, vlasnik i izvršni direktor preduzeća „Moninvest“ DOO Budva zbog zloupotrebe ovlašćenja u privredi i zloupotrebu službenog položaja podstrekavanjem i Miodrag S. Minić, zbog zloupotrebe službenog položaja podstrekivanjem.
Marović je kao i Kuljača odbacio krivicu i učešće u poslu koji je navodno oštetio budvansku kasu za više od milion, a u korist firme Zavala Invest.
Oni se u Istražnom zatvoru u Spužu nalaze od 24. decembra 2010. Đorđe Pinjatić je u Istražnom zatvoru od 29. decembra.
* * * * * * * * * * * * * * * * * * * *
Terete se za djela iz oblasti organizovanog kriminala. . . vrlo brzo ćemo vidjeti da li je i ovo samo još jedna dimna zavjesa. . . ili je počeo sukob klanova. . . Kuljači određeno 48-satno zadržavanje. . .
Podgorica, (MINA) – Uprava policija privela je jutros gradonačelnika Budve Rajka Kuljaču i njegovih desetak saradnika saznaje agencija MINA.
Među privedenima je i potpredsjednik opštine Budva Dragan Marović, brat odlazećeg vicepremijera Svetozara Marovića.
Kuljača, Marović i još desetak saradnika biće saslušani u toku dana u Tužilaštvu.
* * * * * * * * * * * * * * * * * * * *
Podgorica, (MINA) – Gradonačelnik Budve
Rajko Kuljača, potpredsjednik Dragan Marović i još nekoliko osoba iz tog gtrada, koji su jutros privedeni, terete se za djela iz oblasti organizovanog kriminala, saznaje Televizija Vijesti.
Uprava policija privela je jutros gradonačelnika Kuljaču, njegovih desetak saradnika i Dragana Marovića brata odlazećeg vicepremijera Svetozara Marovića.
Oni su prebačeni Podgorici gdje će ih saslušati specijalna državna tužiteljka za organizovani kriminal Đurđina Nina Ivanović.
* * * * * * * * * * * * * * * * * * * *
Sjednica Administrativnog odbora na kojoj će
se raspravljati o skidanju imuniteta poslaniku DPS-a Đorđu Pinjatiću, zakazana je danas za 16 sati javila je danas Antena M.
Kako saznaje Antena M, od Skupštine Crne Gore je zatraženo da se skine poslanički imunitet Pinjatiću zbog policijske akcije Zavala.
-Telefonom sam obavješten da je danas za 16 sati zakazana sjednica administrativnog odbora na kojoj će jedina tačka dnevnog reda, prema mojim saznanjima biti skidanje imuniteta poslaniku DPS-a Đorđu Pinjatiću, kazao je Anteni M član administrativnog odbora i poslanik PZP-a Koča Pavlović.
-Predpostavljam da se radi o akciji Zavala. Nijesam još video materijale koji su pripremljeni za Skupštinu i ne znam o čemu se konkretno radi, ali ću u svakom slučaju članovima administrativnog odbora predložiti da možda svim poslanicima iz vladajuće koalicije privremeno skine imunitet i omogući tužilaštvu što efikasniji rad, naveo je Pavlović.
Pavlović nije mogao da potvrdi radiju Antena M da li će sjednica administrativnog odbora biti otvorena za javnost.
* * * * * * * * * * * * * * * * * * * *
* * * * * * * * * * * * * * * * * * * *
Gradonačelnik Budve Rajko Kuljača, potpredsjednik opštine Dragan Marović, brat odlazećeg vicepremijera Svetozara Marovića, i još desetak osoba iz tog grada, u petak ujutro je privedeno u državno tužilaštvo u Podgorici gdje ih trenutno saslušava tužiteljka Đurđina Nina Ivanović.
Prema zasad zvanično nepotvrđenim informacijama privedeni se terete za djela iz oblasti organizovanog kriminala.
Među privedenima je i Dragan Sekulić, poslovni partner Svetozara Marovića u preduzeću Moninvest iz koga je Marović izašao sredinom 2008. godine nakon izbijanja afere nelegalne gradnje na rtu Zavala u Budvi iza koje je stajao ruski Mirax tadašnjeg milijardera Sergeja Polonskog.
Nevladina organizacija Mreža za afirmaciju nevladinog sektora je prije više od tri godine tužlaštvu podnijelo krivičnu prijavu kojom su obuhvaćeni Svetozar i Dragan Marović koji je u tom periodu bio sekretar za investicije u Opštini Budva.
U prijavi braća Marović i njihovi partneri se terete za udruživanje i omogućavanje nelegalne gradnje na Zavali. Dejan Milovac, koordinator MANS-a koji se godinama unazad bavio ovim slučajem za naš radio kaže da je hapšenje Kuljače i Dragana Marovića predstavlja korak naprijed u višegodišnjoj istrazi.
“Jutrošnje hašenje gradonačelnika Kuljače i brata Svetozara Marovića svakako je napredak u već trogodišnjoj istrazi koje u slučaju Zavala vodi tužilaštvo ali i dalje je to nedovoljno da bi se taj slučaj do kraja procesuirao. Iako se radi o visokim o visokim službenicima opštine Budva i gospodin Kuljača i Marović su u kontekstu slučaja Zavala i u kontekstu svega onoga što je MANS predao tužilaštvu ipak sitne ribe u odnosu na osobu koja je bila krov te kompletne mreže za posao u Zavali a to je gospodin Svetozar Marović , sada već bivši potpredsjednik Vlade,” rekao je Milovac.
U dostavljenoj dokumentaciji MANSA ima dovoljno elemenata za proširenje istrage, kaže Milovac.
“Na neki način smo zadovoljni. Imamo neki rezervisani optimizam u odnosu na ovo što se trenutno dešava. Ipak tužilaštvo i policija treba da daju oko toga zvanični izjavu za koja djela ih terete i da li će to u krajnjoj liniji rezultirati i konačnom optužnicom. Svakako je bilo dosta vremena da se prikupe dokazi i na osnovu onoga što je MANS do sada dostavio tužilaštvu postoje, barem mi tako cijenimo, dovoljno osnova da se pokrene i istraga protiv gospodina Svetozara Marovića. Da li će se to desiti, mi to očekujemo, ali će svakako to prije svega biti rezultat da li u tužilaštvu postoji volja da se procesuiraju ili ne krupne ribe,” rekao je Milovac.
Jedan od ključnih zahtjeva Evropske komisije za otpočinjanje pristupnih pregovora je postizanje vidljivih rezultata u borbi protiv visoke korupcije i organizovanog kriminala.
Đukanović bez komentara
Do hapšenja čelnika budvanske opštine došlo je samo par dana nakon što je Milo Đukanović objavio da se povlači sa premijerske funkcije i iz državnih poslova. Uporedo sa Đukanovićem odluku o povlačenju iz Vlade je obznanio i Svetozar Marović.
Dragan Marović je od nedavno potpredsjednik opštine Budva, a ranije je bio sekretar za investicije u tom primorskom gradu.
U krivičnoj prijavi koju je protiv Dragana Marovića u aprilu 2008. godine podnijela Mreža za afirmaciju nevladinog sektora (MANS) navedeno je da je on “kršenjem zakona ili drugih propisa i ignorisanjem urgencija resornog Ministarstva, odnosno propuštanjem dužnosti nadzora, omogućio nezakonitu izgradnju niza objekata, uključujući i objekte koje gradi njegova građevinska kompanija, kao i objekte koji se grade na zemljištu njegovog rođenog brata, iako je bio svjestan da usljed toga nastupa imovinska šteta po budžet Opštine Budva u iznosu nenaplaćenih komunalija za započete i završene objekte, čime je počinio krivično djelo iz člana 417, stav 2 Krivičnog zakonika.”
Istom krivičnom prijavom, koja se odnosi na nelagalnu gradnju turističkog kompleksa Zavala, obuhvaćen je i Svetozar Marović.
Predsjednik DPS -a i premijer u ostavci Đukanović povodom privođenja budvanskih funkcionera kratko je rekao:
“Ne komentarišem. To je u nadležnosti drugih državnih organa. Upoznat sam sa tim prije par sati i treba sačekati da oni organi nadležni za to daju svoje informacije za javnost,” rekao je Đukanović..
Ova akcija dio je procesa ostvarivanja pravne države i vladavine prava, rekao je funkcioner Socijaldemokratske partije, Borislav Banović, naglasivši da sve institucije treba da rade svoj posao.
“To treba da bude korektno, energično i u skladu sa pravom i zakonima. Koji će biti rezultati toga, vidjećemo,” rekao je on.
Kreatori sistema
I u opoziciji su pozdravili današnju akciju tužilastva, izuzev predsjednika Socijalističke narodne partije Srđana Milića, koji nije želio da komentariše hapšenja opštinskih čelnika
“SNP neće komentarisati nešto što je vezano za dešavanja kojih će Crna Gora očigledno biti puna u narednom periodu,” rekao je Milić.
On je kazao da za one koji su uhapšeni u poslednjoj akciji, kao i za sve, važi princip nevinosti, odnosno da niko ne može biti kriv dok se ne dokažu djela za koja se optužuje.
Sa druge strane, lider Pokreta za promjene Nebojša Medojević pozdravio je aktuelna privođenja funkcionera budvanske opštine naglasivši da treba ostaviti sudstvu i tužilaštvu da procjenjuju da li su dokazi dovoljni.
“Imam malu rezervu jer do sada kada je policija pokušala da preko noći napravi neke spektakularne akcije to se završavalo ili nedostatkom dokaza ili vrlo problematičnim presudama ili poništavanjem prvostepenih presuda,” rekao je Medojević.
Medojević je ocijenio da se akcije moraju odnositi i na osobe koje su kreirale sistem korupcije i organizovanog kriminala u Crnoj Gori.
“Kao i procesuiranje istraga i slučajeva protiv visokih nosilaca vlasti, ministara ili bivših ministara za pronevjere ili zloupotrebe,” dodao je on.
Hapšenja funkcionera budvanske opštine dobar je potez i put ka krupnim ribama ako sudstvo bude radilo svoj posao, ocijenio predsjednik Nove srpske demokratije, Andrija Mandić.
“U obračunu protiv organizovanog kriminala i korupcije, nezavisno od toga da li je Rajko Kuljača ili Dragan Marović ili neko drugi, u narednom periodu vlasti moraju da budu beskompromisne jer je to jedini put ozdravljenju Crne Gore. Bez hapšenja i pravosnažnih presuda kao i niza mjera koje a treba preduzeti prema, do sada najodgovornijim ljudima u ovoj zemlji, mi nećemo moći da idemo naprijed u evropske integracije,” rekao je Mandić.
* * * * * * * * * * * * * * * * * * * *
Podgorica, (MINA) – Gradonačelniku Budve, Rajku Kuljači, koji je jutros uhapšen, određeno je 48-satno zadržavanje, kazao je njegov branilac Zoran Vukčević.
On je novinarima rekao da Kuljača ima pravo žalbe na odluku, ali i da ne očekuje da će to nešto promijeniti.
Vukčević je naveo da njegov drugi klijent, Dragan Marović, još nije saslušan.
„Od devet sati čekam, ne mogu da ga vidim, svi su zakonski rokovi za susret probijeni“, dodao je on.
Kuljača i Marović su osumnjičeni za krivično djelo zloupotreba službenog položaja.
Oni su, kako je ranije saopštila Uprava policije, iskorišćavajući službeni položaj i ovlašćenja firmi Zavala invest iz Budve pribavili protivpravnu imovinsku korist na štetu Opštine Budva, u iznosu koji se utvrđuje.
Kuljača i marović su uhapšeni po prijavi Mreže za afirmaciju nevladinog sektora.














Bas cudno a sinoc je bio tako blizu Pater Familias-a!?
Nadam se da je ovo samo pocetak. Ostavke ili smjene u drzavnom rukovodstvu su beznacajne bez podnosenja racuna i odgovornosti pred sloobodnim sudovima za pljackasku privatizaciju I rasprodaju vaskolike nam Crne Gore. Neophodno je i preispitati odgvornost za ratne zlocine prije, svega za ratni zlocin deportacije Muslimana 1992.godine. No, kako sumnjam u sve , pitam se da li je ovo hapsenje samo nadgornjavanje medju klanovima.
Do pravosnazne presude ne vjerujem im ni zere jedne a ni do hapsenja ostalih krimosa i privodjenja na info razgovore recim odlazeceg i dolazeceg premijera zbog onog setajuceg meleona.
Мислим да је овај Ђукановићев разорни директ заправо први акт његове владавине из сјенке, тј. озваничење овог другог, сивог периода владавине монтенегринског диктатора. Мило је лукав човјек, у стању је да антиципира развој разних ситуација, а свјестан је да ће бити изузетно компликовано остваривање планиране стратегије након привидног напуштања власти. Стога се није одлучио за стидљиве, опрезне кораке у почетку, већ за директан, фронтални удар на свог највећег конкурента и непријатеља, будванског Филозофа, који је највећа препрека за успјешно остварење тзв. владавине из сјенке. Истовремено, Диктатор шаље поруку западу да су “институције” коначно профункционисале.
Након 20 година вишестраначја, институције најзад профункционисаше, отворише очи, изађоше на прави пут! Шта им би?:)
Међутим, мислим да не треба потцјењивати ни Филозофа с Грбља. Он је сигурно предвидио овакав развој ситуације и мала је вјероватноћа да нема неке одавно припремљене одговоре. Он је већ годинама утврђивао позиције, сигурно је да посједује неке “коње за трку” (можда и у самим “институцијама”) и кечеве у рукавима. Биће интересантан даљи развој догађаја у овом симулакруму од демократије, овај обрачун Дон Вита Корлеоне-а и Тартаље и њихових војника који управљају “институцијама”.
Борба Титана је почела. Дон Мило је упутио први, превентивни, али разорни директ. Да ли ће империја узвратити ударац, или ће без отпора прихватити пораз, остаје да се види.
Posto DPS (citaj Milo) ne radi nista slucajno ovo ima neku sitnu poruku. Zabaviti Sveta sa problemima kod kuce a to dalje znaci u slucaju koprcanja Filipa & co protiv proxy-ja na vlasti oslabiti mu Budvansko krilo. Malo ih smiris sa Ticicem ministrom i basta.
Ovo je cisto nagadjanje jer ludo celjade se nada da ce EU pritisak dovesti do padah jos jedno pedeset krupnih ribica.
Ne znam je li termin proxy ikad bolje pasovao do tu.
Svaka cast za sinonim koji treba uvesti u zvanicnu upotrebu van IT svijeta, mada ovo jeste Matrix tako da nije daleko od IT-a.
SvetoNazor Marović je perfekcionista u igri šaha. Od njega sam naučio neke metode igranja te igre( bukvano ) tako da vam mogu reći da nam se tek sprema izvanredan turnir.
Problem nastaje kada je mat i pat očigledan status na tabli. Marović u tim situacijama nastavlja igru citirajući mudrosti starih filozofa i tako skreće pažnju saigraču, udarajući na intelekt. Djukanović sa svoje strane dok ne pojede sve pione, ne ide u direktan napad.
Sveto, sveto dizi se jadan evo su ti brata uhapsili.
Uh boga mu zar je vec osam sati.
ah kako me radost obuze kad ovo pročitah, došla je sloboda i demokratija…
Oce li propjevam mjesto Dzibonija da mi je znavat?
Đe se sjeti dočeka nove u Budvi u ovom neMilostivom času!
Kakav film živimo…'bem ti sunce…
Administrativni odbor skida imunitet Đorđu Pinjatiću?
24. decembar 2010.
Sjednica Administrativnog odbora na kojoj će se raspravljati o skidanju imuniteta poslaniku DPS-a Đorđu Pinjatiću, zakazana je danas za 16 sati javila je danas Antena M.
Kako saznaje Antena M, od Skupštine Crne Gore je zatraženo da se skine poslanički imunitet Pinjatiću zbog policijske akcije Zavala.
-Telefonom sam obavješten da je danas za 16 sati zakazana sjednica administrativnog odbora na kojoj će jedina tačka dnevnog reda, prema mojim saznanjima biti skidanje imuniteta poslaniku DPS-a Đorđu Pinjatiću, kazao je Anteni M član administrativnog odbora i poslanik PZP-a Koča Pavlović.
-Predpostavljam da se radi o akciji Zavala. Nijesam još video materijale koji su pripremljeni za Skupštinu i ne znam o čemu se konkretno radi, ali ću u svakom slučaju članovima administrativnog odbora predložiti da možda svim poslanicima iz vladajuće koalicije privremeno skine imunitet i omogući tužilaštvu što efikasniji rad, naveo je Pavlović.
Pavlović nije mogao da potvrdi radiju Antena M da li će sjednica administrativnog odbora biti otvorena za javnost.
====================
Uh ovaj je bio oz onog Obren Misa Stanisica najveci novo-uklizivac u parlamentu. A to je zaista laskava titula ostvarena u najjacoj mogucoj konkurenciji.
Neka ljudi, ne idealizujte Sveta, seljačkog filozofa iz Grblja!
Jes, vala, on perfekcionista šahovske taktike i mudrac?! A, okle.
Jedan ispodprosječni, jeftini kumrovačko-marksistički demagog najnižeg domena čiji je intrelektualni volumen na nivou večernjih kurseva, a koji pokušava prežvakanim i opštim frazama da ostavi dojam erudite.
Klasični prostak, skorojevićki šarlatan koga zanimaju isključivo novac i privilegije.
Ahem, a ovi ostali sto su nas o jadu zabavili su svi sa diplomama sa Oxforda, a?
Ista je to ološ sve, moj Nedoviću.
Ima li premijer brace?
ima premjer braca Aca kojemu Kuljaca duguje preko milion i petsto hiljada eura…dovoljan razlog da se zapocne naplata dugova na “legalan” nacin… a na opste zadovoljstvo naroda.
Mislis li na premijera ili na proxy-ja?
Đukanović je kazao da je taj slučaj ne komentariše i da je to u nadležnosti državnih organa.
“Upoznat sam sa tim prije nekoliko sati. Treba sačekati da oni koji su za to nadležni daju informacije za javnost”, rekao je Đukanović.
Na RTCG.me stavljen naslov ostvarivanje pravne drzave
:http://www.rtcg.me/vijesti/politika/aktuelno/36299-ostvarivanje-pravne-drzave.html
RTCG je progledao na jedno oko jel!?
hvala za link, e vise sam pop.zdio zbog ovog njihovog proseravanja nego zbog citave ove vijesti.
sram ih bilo!
Ovo je prica o susretu dvoje mladih ljudi
Od kojih je jedan bio Milo Djukanovic
A drugi Hort Heraklit.
Hort Heraklit je rekao Milu:
“Milsim da su osnovna cetiri elementa
koja su stvorila svijeeet:
Zemlja, Vazduh, Voda i Vatra”
Milo Djukanovic, peruci svog stojadina, rekao mu je:
“Suvise sam star da bih ti mogao pomoci, ali posa’ je posa'…”
Ođe nema govora o sumnji da je u pitanju ‘ dimna zavjesa'…
Ovo su ozbiljna hapšenja i najava onoga što je javnost tražila…
Budvani su ukrali jedno 200 miliona eura ( najmanje) i to se moralo jednom sankcionirat. Pa niste valjda pomislili da treba uapsit Mijuška Bajagića…
Na sjeveru CG postoji izraz “milovac”.To nije obicni glasac ili obicni clan partije:to je onaj koji je uspio dobro-i-dobro da se okoristi.Uzimali su brateee…Sad ce ,laganice,njihove glave na pladanj.A sve ce,najvjerovatnije,da se odradi u fazonu:mimo moju -pa u tvoju.Tu se ne radi o parama od organizovanog kriminala.Tu se radi bas o parama koje su pokradene od naroda ili jednostavno upropastene.Nikad se to nece vratiti:to su “godine koje su pojeli skakavci!”
I ja im ne zamjeram sto su pokrali (tu je kriv narod) nego:
1. sto nista ne mogase napraviti od tih para da valja pa da se kaze barem ti si krao ali i nama dav'o nego ovako sve su zavrceli i bacili u prvu i na rulet u maestral.
2. sto napravise ovakav drustveni milje u kojem se nece peto koljeno moc oporaviti od loma drustvenog tkiva i bilo kakvog oblika sistema vrijednostil.
Naravno, kako to i priliči, medijska kuća RTCG je u udarnim vijestima koje idu u 15 i 30 izvijestila tako profesionalno o svemu , kao da su to radile brojland kokoške iz kokošarnika u Zimbabveu.
Svaka ovakva vijest u svakom ozbiljnom elektronskom mediju bi bila ispraćena javljanjem uživo sa mjesta događaja, uz obilje drugih informacija koje bi to pratile.
RTCG, kao RTCG…smeće…nepopravljivo odvratno smeće…
Od 81 poslanika DPS i inih partija 22 su ministra, ili bilo ministara, ili obavljaju neku drugu nespojivu funkciju, dalo zatv ro, bajbokana itd. U parlamentu imaju ako nisam zaboravio 46 a na listi jos 19 slodnih strijelaca od kojih 2-3 vise nisu u milo-sti. Ostalo je jos 33 mjeseca. Da im ne prifali poslanika?
Kad im samo pogledam one soc-realisticke njuske ,odijela,kravate,”manire”:na oko su zbjeg propalih soc-real.”privrednika”.Sustina svakog od njih je:GENETSKI PAPAK!I oni da uloze pare u biznis?!Za ulaganje para potrebna su znanja,razna znanja.Mafija,za svoje poslove angazuje strucnjake i debelo ih placa,a ovi jadovi…to je 50 godina samo jelo,pilo,pisalo,sralo,spavalo,razmnozavalo se, i,da ne zaboravim,foliralo sve na svijet’:skolu,posao,rodoljublje,cojstvo,junastvo i ostale civilizacijske tekovine!PIH!
Milo (citaj NATO) mora da isporucuje svoje saradnike (citaj “Ruse”), a kad ce Milo i njegova f&f, to cemo da vidimo … ima jos da se odradjuje na putu za NATO, neko ce da cisti ruske tajkune, neko sprovodi proNATO kampanje, neko igra antiNATO dodijeljenu ulogu. Lokalna varijanta globalne price.
Zvanično saopštenje:
“Službenici Uprave policije su, po nalogu Vrhovnog državnog tužilaštva – Odjeljenja za suzbijanje organizovanog kriminala, korupcije, terorizma i ratnih zločina, danas realizovali policijsku akciju, u kojoj je lišeno slobode deset lica, među kojima su i predsjednik i potpredsjednik Skupštine Opštine Budve.
Naime, službenici Uprave policije su danas, u jutarnjim časovima, slobode lišili:
•- R.K. (46) iz Budve, predsjednika Skupštine Opštine Budva, zbog sumnje da je počinio krivično djelo zloupotreba službenog položaja,
•- D.M. (51) iz Budve, potpredsjednika Skupštine Opštine Budva, zbog sumnje da je počinio krivično djelo zloupotreba službenog položaja, ”
Xaxaxaxax, čemu skraćenice R.K. i D.M.??!!
KomeNdija!
Dobra je ova sema. Evo je vise od pola u bajbokani.

Iz ovog desnog kraka svi osim Ticica na razgovore.
Interesantno da njega pominju kao moguceg ministra.
Macka znaci , kao Sveto u vrijeme
Ticica Milo izvukao na vrijeme, a Ticic propjevao sve i eto iskupio se…ali mu ostaje toliko putera na glavi, da ce kad-tad morati da se jos iskupljuje, ako zeli da mu ne skinu glavu zajedno sa puterom…
Na odboru za skidanje imuniteta Đoku Pinjatiću, nakon predloga Koče Pavlovića ( apsolutno nepotrebnom po meni i glupom) reagovao je ( apsolutno neprimjereno i još gluplje i nesojskije) poslanik DPS- Luiđ Škrelja sljedećim riječima :
Ne pristajem da mi se skida imunitet zbog NEKAKVE državne tužiteljke i NEKAKVOG suda.
Poslanik vladajuće stranke stavlju u kategoriju ‘ NEKAKVIH’ tako važne funkcije kakve su Tužilac i Specijalni sudija…
Sjajno…
Sretna NOVA Godina
Sretna Nova Crna Gora 2001-2011
Skrelja je poentirao!
Tri bambija za Škrelju!
Ljudi, jes’ da bih ga ignorisao, ali meni fali Tajovic!
Predlog Koche Pavlovica je politikantski ali on je u krajnjoj liniji politicar pa mu se to ne moze ni zamjeriti bas previse. . . ali nervoza kod DPSovaca je vidljivija i prisutnija nego ikad dosad. I Luiđ Škrelja i Radivoje Vukčević su pokazali veliko nestrpljenje i nesigurnost ali je zato Zoran Vukčević briljirao pozivajuci Koču Pavlovića da se nađu napoljju i nazivajući ga Magare i Seronjo!! Pravi parlamentarci. . .
boycott,
mislim da je taj koji ga je nazivao seronjo i magare bio onaj vuletić Vukčević je advokat Marovićev i Kuljačin.
To politikantsvo o kojem pričaš je to što mene kopka. Zašto se sada pavlović na taj način obraća ( sa tako glupavim predlozima) kada je svima u interesu da puštimo stvari da se odvijaju u pravcu u kom su krenule. Dakle, treba samo ohrabrivati tužioca i policiju, kao i političku volju…i ne pokazivati histeriju, radovanje đe mu mjesto nije i sl.
Izjava S. Milića je takođe, makar meni, sporna. Ne vidim da je ohrabrio organe da rade svoj posao tako što je proglasio neutralnost – koju uostalom od njega niko i ne očekuje- u cijelom slučaju.
LAKU NOĆ, DJECO
Ne damo sami sebe samim nama! – povikaše uglas crnogorski poslanici i veleposjednici. A onda, u oblaku prašine, na horizontu se pojavio Ali Baba sa svojih 40 razbojnika. Laku noć, djeco…
@ Kozak
Slažem se za Milića, ali ionako cijeli SNP više djeluje kao krilo DPS-a nego kao opozicija. Pitanje je koliko je i njima u interesu da DPS krene pucat sa ove njima bliže tzv. budvanske strane.
Meni je naročito bio interesantan razgovor dva stara parlamentarca Laloševića i Nikčevića:
Član Odbora Vasilije Lalošević pitao je Nikčevića „je li situacija bila toliko dramatična“ da bi se Odbor morao održati danas.
Nikčević je objasnio da je sjednicu zakazao kako ne bi „kočili“ održavanje sjednice Skupštine na kojoj će biti birana nova vlada.
Wtf, je li sjednica održana da bi se ispoštovao zahtjev tužilaštva ili da se ne bi kvarilo Lukšićevo inaugurisanje. . . A Laloševiću se očigledno nije dolazilo iz Bara radi ovih budvanskih pizdarija!
Svetozar Marovic je u saopstenju objavljenom na zvanicnom sajtu Vlade,ocijenio da je on u stvari politicka meta I trazi da bude priveden I osudjen po kratkom postupku.
Marovic bez sumnje treba da bude priveden I osudjen ali Isto tako I braca Milo I Aco Djukanovic, ministri Gvozdenovic, Branko Vujovic, Simovic I brojni drugi, sefovi tajnih I javnih policija , korumpirani cimbenici i sudstva I tuzilstva I sva ostala politicko mafijaska elita. Privesti ih ka poznaniji prava , oduzeti im nelegalno steceno imovinu I smjestiti ih u prosirenom kvratu KP doma Spuz.
Sad ce Sveti Marovic da objavi knjigu ‘Pravila… saha’, zbog Hipokrizije, aktuelnog zajeba, a bogami i Bzezinskog.
“Sonja Radosevic, on 24. Decembar 2010. at 9:57 pm said:
Marovic bez sumnje treba da bude priveden I osudjen ali Isto tako I braca Milo I Aco Djukanovic, ministri”
Sonja, od koga? Ko će to da uradi?
Igor Lukšći će uhapsiti Mila i Aca Djukanovića.
Centralna banka CG, objavila je spisak firmi koje nijesu prijavile inostrana zaduzivanja…,Vise ih je od 100, a medju njima su firme koje su povezane sa Veselinom Barovicem , kompanije Zorana- Coca Becirovica, zatim Kapital Invest Mla Djukanovica, kojim je za vrijeme premjerskog mandata upravljao Radislav Jovovic… Tu su i privatne kompanije iz Budve koje su povezane sa Zavalom, na cijem celu je Vule Tomasevic, siva eminencija Svetozara Marovica, ali i Rasko Konjevic, Ratko Vukotic i Vladan Vujovic.
Krenuli su od Kuljace, jer kako rece H&J, Milova taktika u igranju saha je, da pojede prvo sve pione…a ko ce pojesti kralja? Zar Vam Luksic djeluje kao sahovski velemajstor?
Nije uopste tesko naslutiti zasto Milic ostaje po strani tj nazovi neutralan. Budvansko krilo, ako se to moze tako nazvati, je njemu oduvijek bilo blize i to ne samo u politickom smislu jer je tesko pricati o tome u kojim kategorijama su oni bili bliski u politici obzirom da ne postoji nikakva politicka konzistencija skoro pa ni u jeddnoj politickoj partiji ili politickoj licnosti u Crnoj Gori, vec mozda vise u nekom lokalnom biznisu koji ih je spajao.
Do najgoreg mogućeg suparništva dolazi među jedinkama istoga roda. – Frenk Herbert
Godina koju su rudari u Niksicu docekali u jami zavrsice sa bratom Sveta Marovica u jami. Jbt ko bi doli sad je gori a ko gori sad je doli.
Zvoni telefon.
Javlja se Litka.
E Sveto sto cinis u ove sitne sate. Ma uhapsili mi brata i Rajka a Milo mi se ne javlja.
Lidija koliko ti puta rekoh da se ne javljas na telefon.
E Sveto pricaj da te nije dohvatila apstinentska (kriza od izostanka vlasti prim. Nabuko).
Sto se ne javis Milo hapse mi brata.
Uh gledam nesto na SATELIT-u.
tu tu tu tu
Sretno bilo R.K. i D.M.
A,nasa lutka Luksimila seta po Baru sa Pavicevicem,sledecim podstanarom Spuza.Sprdnja!